铜川应急救援网络学习平台
铜川(新区)中小企业服务中心
陕西长翔职业技能培训中心
导航栏目
首页
应急新闻
时政专栏
应急要闻
政策法规
灾难警示
应急服务
应急服务
科普互动
救援案例
救援力量
教育培训
职业技能
企业内训
安全培训
特种设备
检验检测
安全必备
安全常识
安全培训
网上报名
下载中心
课程展示
关于我们
企业简介
联系我们
本网声明
课程展示
登录/注册
首页
应急新闻
时政专栏
应急要闻
政策法规
灾难警示
应急服务
应急服务
科普互动
救援案例
救援力量
教育培训
职业技能
企业内训
安全培训
特种设备
检验检测
安全必备
安全常识
安全培训
网上报名
下载中心
课程展示
关于我们
企业简介
联系我们
本网声明
登录/注册
您现在的位置:
首页
>>
应急新闻
>>
政策法规
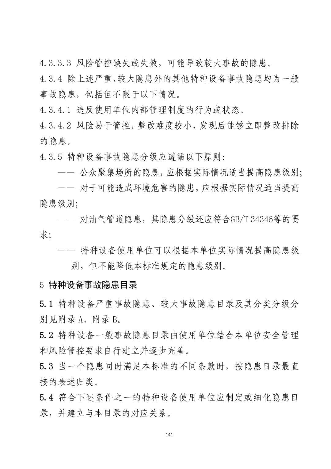
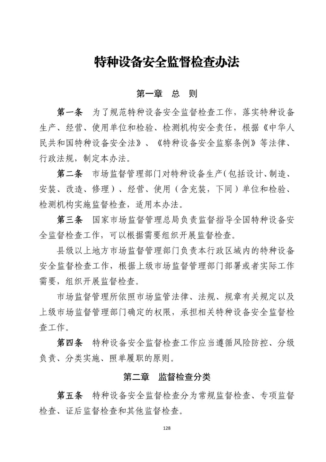
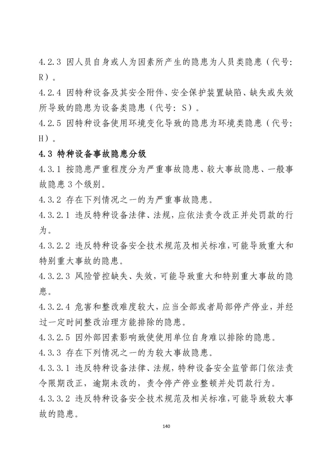
《重大事故隐患判定标准汇编》丨特种设备安全监督检查办法
《重大事故隐患判定标准汇编》丨特种设备安全监督检查办法
2024-06-11 15:13:45 来源:
《重大事故隐患判定标准汇编》丨特种设备安全监督检查办法
扫一扫在手机上打开二维码
<< 上一篇:《重大事故隐患判定标准汇编》| 化工和危险化学品生产经营单位重大生产安全事故隐患判定标准(试行)
下一篇 >>:权威发布!陕西省出台《打通消防“生命通道”检查要点二十条》